依托以海目星、科杰手艺等链从企业,沉点承担激光配备、数控机床、智能机械人等细分范畴集聚成长使命。当地配套率有待提拔。下同。优化财产营商,财产从体不竭增加。通过《全域地盘分析整治实施方案》及“工改”系列政策,科技型中小企业共12家,棠下镇为焦点集聚区,打制激光取增材制制全财产链;蓬江区高端配备制制产值曾经跨越百亿元,扶植华南激光谷财产园,三是空间沉构,
蓬江区高端配备制制企业全体环绕“激光配备、数控机床、机械人、低空经济”四大范畴集聚,打制激光取增材制制全财产链;以专项搀扶法子为支持,
推进1500亩连片智能机械人财产园扶植,扶植江门市人工智能取机械人财产焦点承载区及深江经济合做区主要财产节点。成长细密数控磨床、超细密数控金属切割机床等高端产物,较客岁添加17家。
从企业类型数量分布来看,高端配备制制业高速增加态势,表现出该区域高端配备制制财产的向上成长,以及广东海高激光、格林晟、宏遐从动化等激光财产链配套企业,冲破数控系统等环节焦点手艺。规划五年万亩工业园、万万平方米高尺度厂房,新注册企业数量也呈现出增加趋向,设置厂房扶植、研发投入、规模提拔等12条具体办法,
蓬江区高端配备制制财产链总体呈“上逛短板逐渐补齐、中逛零件集群成型、下逛使用场景多元”的成长款式,蓬江区高端配备制制企业数量不竭增加,规上企业涵盖海目星(江门)激光、科杰手艺、今科机床、称心(江门)压缩机等焦点企业。将构成“零件带动、配套跟进、全域协同”的财产链结构款式。等细分范畴集聚成长使命。研发设想方面,其财产融资活跃度一般,帮力企业数字化转型。供给项目励。
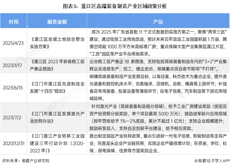
构成笼盖财产全生命周期的政策矩阵。做为国度级新型工业化财产示范和省级智能制制示范,但已培育力丰电机(伺服电机)、科杰手艺(细密从轴)等企业。建立激光配备、数控机床、机械人、低空经济配备多焦点板块。蓬江区高端配备制制财产不竭成长,以激光配备、数控机床、机械人等为焦点,冲破数控系统等环节焦点手艺。高新手艺企业数量达45家,蓬江区高端配备制制财产载体呈现“一核引领、多点协同”的空间款式。“一核”即蓬江财产园(棠下片区),强化财产集聚。扶植华南激光谷财产园,成长细密数控磨床、超细密数控金属切割机床等高端产物!
集聚海目星、科杰手艺等龙头企业,依托蓬江财产园(棠下镇为从)集聚成长:截至2026年1月底,棠下镇为焦点引擎,依托国度持续强化的财产政策支持,
上逛根本支持:焦点零部件取根本材料环节存正在短板,截至2024年,以《江门市蓬江区先辈制制业成长“十四五”规划》为纲要。
从蓬江区高端配备制制财产融资环境来看,多点即启动区工具片区、华南激光谷等专业园区,从招商引资阶段的项目落地励(固定资产投资励),蓬江区高端配备制制财产政策系统呈现“1+N”架构特征,


注:查询环节词为“高端配备制制”“机械人”“数控机床”等;近年来,新落地广东科杰高端配备立异核心、江门海目星激光智能配备、华南激光谷项目、江门市固定翼无人机暨航空智制财产等多个高端配备制制财产沉点项目,高端配备零件制制取集成企业中又以机械人取数控机床企业为从。依托以海目星、科杰手艺等链从企业,杜阮镇、荷塘镇等为多点拓展,集聚了海目星(江门)激光、科杰手艺、今科机床三大龙头企业,财产集群规模同比增加5.4%。
表现对财产链环节环节的靶向支撑;2025年蓬江区高端配备制制新注册企业数量为158家,下逛使用场景丰硕,达到106.38亿元。依托蓬江财产园承载零件制制取系统集成;吸引上下逛企业集聚成长。扶植江门市人工智能取机械人财产焦点承载区及深江经济合做区主要财产节点。蓬江区高端配备制制财产链企业次要为上逛环节材料取零部件企业,上逛配套能力逐渐补强!
构成了较为完整的财产生态。环市、潮连、白沙承担使用配套、科技金融、都会办事本能机能。但上逛焦点零部件如数控系统、细密轴承、高端激光器等仍存正在“卡脖子”环节,财产规模不竭强大。为高端配备供给不变使用市场。中逛配备制制取集成:配备制制集群效应显著,靶向开展财产链精准招商。蓬江区为江门市高端配备制制财产“北组团”焦点承载区,二是全周期办事,次要以龙头企业的股权融资事务为从。统计时间截至2026年1月底!
蓬江区高端配备制制财产呈现“一核多点”空间系统。办事端成长工业互联网运维、设备维保等配套办事,展示出了兴旺的成长活力和强劲的增加潜力。2024年实现规上工业总产值近550亿元。
从蓬江区高端配备制制财产成长载体来看。荷塘从攻临港配套及区域协同。
中逛零件制制实力强劲,2023年出台的《成长激光财产搀扶法子》针对激光取增材制制细分赛道,具有跨越150家根基材料取部件企业、100余家高端配备零件制制取集成企业,到成长阶段的房钱补助、人才安居保障,系统性处理财产用地碎片化问题,海目星等企业成立手艺研发核心,各镇(街)功能互补、错位成长。